Charge Slip Generator
Client
FedEx / Parcel Management
Job TItle
Principal UX Design Lead
Services provided
Strategy, Product Design, UX, UI
Agency
Amodcs Studio
Tileline
18 months
Start Date
May 2024
My role
I led the end-to-end development of a custom "Charge Slip" system. By replacing manual processes with an automated enterprise workflow, I restored operational confidence and secured the company’s revenue tracking.
The Challenge
A high-volume parcel operation relied on a fragmented, semi-manual charge slip process to calculate handling and storage fees.As volume scaled across 100+ locations, the system failed to keep pace — leading to inconsistent fee application, operational friction, and an estimated $5M+ in annual revenue leakage.
The core issue wasn’t just interface — it was structural. Every item required an assigned handling type before accurate fees could be calculated, yet the workflow lacked safeguards to enforce completion.
The Solution
Creating AI experiences that are intuitive, reliable, and genuinely useful for people guides my work.
- Digitized fee assignment and validation
- Required handling type completion before finalization
- Enabled individual, batch, or bulk assignment
- Dynamically generated real-time fee summaries
- Prevented slip finalization until all revenue-impacting variables were resolved
My Core Contributions
System Architecture
Defined structural rules ensuring every item carried a validated handling type before fee calculation.
Workflow Engineering
Designed flexible assignment methods (individual, small batch, bulk) to support real-world floor operations.
Revenue Safeguards
Implemented conditional UI states that blocked finalization when items were incomplete.
Cross-Functional Leadership
Partnered with product, engineering, and operations to align business logic with usable interaction design.
The Charge Slip Overview
Revenue Risk to Recovery
The manual Charge Slip process was creating operational friction and $5M+ in annual revenue leakage.I re-architected it into a scalable, automated system that restored accuracy and improved fee transparency.
There was Revenue at Risk
- The team used manual charge slips and calculator-based fee tracking
- There was no real-time summaries or storage fee visibility
- Found disconnected workflows causing ~$5M+ annual leakage
A manual billing workflow was creating negative friction and measurable revenue loss across a $32M operation.
Created Modular Solutions
- I replaced the paper slips with a digital, multi-stage workflow (build → assign → finalize → print)
- I created a flexible system to add multple item and fee assignment, either singual or in bulk
- Added automated fee summaries and surfaced hidden storage fee alerts
Delivered a fully modular, automated system from the ground up that was designed for accuracy, scalability, and high-volume operations.
The Approach & Strategy
- Built a modular, scalable workflow with iterative real-world releases
- Designed dynamic interactions to ensure accuracy and fee transparency
- Collaborated cross-functionally to align on systemic, revenue-focused solutions
Applied system-level thinking to create a workflow that reduced errors, improved team alignment, and enabled strategic decision-making.
The Business Effect
- Eliminated manual fee tallying and reduced errors
- Increased fee transparency and surfaced hidden revenue
- Supported thousands of line items per transaction
Result: Improved operational confidence and strengthened revenue protection at enterprise scale.
What i walked into
FedEx’s Parcel Management operations span 100+ high-volume locations, generating $32M in annual revenue.
Legacy manual workflows hadn’t kept pace with operational growth, causing an estimated $5M+ in annual revenue leakage and increasing systemic risk.
Staff relied on cumbersome, error-prone processes, slowing communication and creating frustration across sites.
Metrics
Hotel/Convention
116
Locations
Parcel fee Revenue
$32 Million
Annual Revenue
Package Volume
2 Million +
Annual Volume
revenue leakage
~$5 Million
Annual Fee Leakage
Scaling Beyond the System
- 100+ hotel / convention loactions
- 2M+ packages annually
- $32M in parcel revenue
- Achieved 9% year-over-year growth
System Modernization Required
- Replace paper slips with a digital workflow
- Automate fee calculations and alerts
- Enable fast item assignment for bulk and high-volume scenarios
- Improve communication across operational teams
Manual Billing Infrastructure
- Paper-based 3-part charge slips with handwritten adjustments
- Manual calculations with no real-time fee or storage visibility
- Fragmented team communication and error-prone workflows pickup and delivery calculations
Discovery
Research
To ensure the Charge Slip system addressed both operational and business needs, I conducted structured stakeholder interviews across multiple locations. This phase clarified constraints, priorities, and areas of high operational risk.
Stakeholder Interview
- Clarified scope, objectives, and operational constraints
- Identified bottlenecks, revenue risks, and error-prone workflows
- Captured staff insights, pain points, and communication gaps
Onsite observations uncovered critical workflow patterns and pain points, directly shaping design decisions and prioritizing improvements for both accuracy and operational scalability.
Gayloard Texan Resort & Convention
1.3 million Sq. Ft of Resort Space
500K SQ. FT of convention Space
87 Meeting rooms
1814 guest rooms
Gayloard Convention Center Tour
- Observed end-to-end workflows and identified bottlenecks
- Mapped handoffs and tracked operational gaps
- Collected staff feedback, improvement ideas, and workarounds
Onsite observations uncovered critical workflow patterns and pain points, directly shaping design decisions and prioritizing improvements for both accuracy and operational scalability.
Key research Insights / Takeaways
Storage
Organizes slips by type—blank, open, or complicated—keeping records structured and accessible.
Opportunity: Enable quick digital categorization and retrieval of charge slips.
Notes
Team members used sticky notes to track customer questions manually.
Opportunity: Track customer questions in real time without manual workarounds.
REcord Retention
Physical charge slips are separated into three-part forms for filing and audit compliance.
Opportunity: Maintain a digital audit trail while meeting compliance requirements
Design Phase
Exploring the possibilities
To design a Charge Slip system capable of scaling across small and large facilities, I explored workflows, user interactions, and technical constraints through journey mapping, user flows, wireframes, and prototypes. This process ensured alignment across stakeholders, engineering, and operational teams while surfacing key system gaps.
Journey Mapping
- Mapped end-to-end operational workflows across store and warehouse environments
- Identified happy paths and critical pain point
- Highlighted where errors or bottlenecks typically arise
- Provided stakeholders a holistic view of the entire process
Journey mapping revealed key gaps and inconsistencies in the current workflow, giving both the team and stakeholders a shared understanding of where the system needed improvement.
User Flows / Mapping
- Validated the 4-step Charge Slip process with stakeholders
- Mapped multiple entry and exit points across system states
- Considered cross-device workflows for simultaneous operations
- Built consensus on workflow priorities and constraints
User flows clarified complex multi-step processes, enabling us to design a system that supports both high-volume and small-scale operations.
Wires and Prototyping
- Created early screens to gather stakeholder and engineering feedback
- Worked within the FedEx FUSE design system while exploring new material
- Iterated collaboratively to test usability and interface approaches
- Evaluated performance across devices and simultaneous use cases
Wireframes provided a concrete foundation for discussion, helping secure buy-in and inform progressive design decisions while respecting system constraints.. Interactive prototypes confirmed design decisions, validated workflows, and highlighted areas for refinement—ensuring the system was robust, usable, and scalable.
Feature Highlights
The Key Takeaways
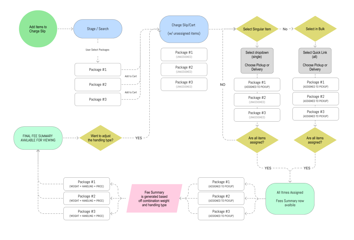
The charge slip system required a structured approach: every item needed a defined handling type before fees could be calculated and summarized accurately.
The experience had to balance flexibility in assignment with strict operational safeguards to prevent revenue gaps.
Feature Requirements
- Require handling type for every item before proceeding
- Support individual, batch, or bulk item assignment
- Captured staff insights, pain points, and communication gaps
Designing multiple assignment methods required reducing noise while keeping the most critical information


Unassigned Items
- Start with items unassigned in the charge slip
- Disable fee summary until all items have a handling type
- Allow users to assign items individually or in bulk
The system intentionally blocks finalization to ensure every fee is calculated and accounted for.


Fee SUmmary
- Activate fee summary once all items are assigned
- Handling and storage fees are calculated dynamically
- Enable finalization controls after validation while keeping assignment flexible
The summary acts as both confirmation and safeguard
Development & deployment
Implementation & Handoff
Ensuring the Charge Slip generator was implemented correctly required close collaboration with developers, clear documentation, and careful oversight of handoff details. This phase translated design intent into a reliable, usable system that delivered real business impact.
Annotations & Handoff
- Created interactive Figma tabs to organize specifications and edge cases for development
- Worked 1:1 with developers early to clarify functionality and interactions
- Documented workflows, micro-interactions, and exceptions for seamless implementation
- Iterated on feedback from development to ensure fidelity to design vision
Successful deployment relied on precise documentation, close collaboration, and iterative alignment with developers. I take pride in ensuring teams have everything they need to deliver a polished, functional system.
Collaboration & Planning
- Aligned schedules, scope, & priorities with PMs
- Presented designs to engineering with clear intent
- Prepared scrum work by defining tasks and dependencies
- Iterated designs from developer feedback
- Maintained cross-team alignment
Close collaboration with Production Managers ensured that designs were delivered on time, feasible for implementation, and fully aligned with operational and engineering requirements, reducing rework and maintaining momentum.
Relfection
Materializing The System
As Principal UX Designer, I translated complex operational workflows into a clear, achievable roadmap for the Charge Slip system. By balancing stakeholder priorities, operational constraints, and technical feasibility, I guided the team from abstract challenges to concrete, high-impact features.
Defining the Roadmap
- Assessed workflow complexities and suggested phased timelines
- Observed end-to-end operational flow to identify dependencies
- Highlighted high-risk areas and pain points to prioritize early wins
- Set up a foundation for the system’s most complex workflows
I transformed a feature once considered “too complex” into a prioritized, achievable part of the roadmap, building credibility and momentum with stakeholders while setting the stage for the Charge Slip generator’s full implementation.
Key Challenges
- Enabling users to assign handling fees individually or in bulk
- Integrating optional itemized checklists while maintaining a smooth flow
- Balancing compliance, audit requirements, and operational constraints
- Designing for simultaneous use across multiple locations and devices